
89.如何理解中央对香港、澳门的全面管治权?
2020年6月30日,在香港回归23周年之际,国家主席习近平签署第49号主席令,公布《中华人民共和国香港特别行政区维护国家安全法》。这是继香港基本法之后中央专门为香港制定的第二部重要法律,这部法律从国家层面建立健全了中央对香港全面管治权的法律制度和执行机制,是中央行使对香港全面管治权的一个具体体现,是“一国两制”事业的重要里程碑。
习言习语
香港、澳门回归祖国后,处理这两个特别行政区的事务完全是中国内政,用不着任何外部势力指手画脚。
中国政府和中国人民维护国家主权、安全、发展利益的意志坚如磐石,我们绝不允许任何外部势力干预香港、澳门事务!
中央对香港、澳门的全面管治权,是中央依照宪法和基本法对香港、澳门两个特别行政区享有的宪制权力。我国政府对香港、澳门恢复行使主权,就是恢复行使对香港、澳门的全面管治权。全面管治权与高度自治权在本质上是统一的。全面管治权是授权特别行政区高度自治的前提和基础,高度自治权是中央行使全面管治权的体现。它们之间是源与流、本与末的关系。高度自治不是完全自治,也不是分权,而是中央授予的地方事务管理权。中央授予多少权力,特别行政区就享有多少权力,不存在所谓“剩余权力”。中央有权对特别行政区高度自治权行使情况进行监督,有权依法对违反“一国两制”和基本法的行为予以纠正。因此,在“一国两制”实践中,必须始终维护中央全面管治权,在任何时候,都不能将全面管治权和高度自治权对立起来;在任何情况下,特别行政区行使高度自治权都不得损害国家主权和全面管治权,更不能以高度自治权对抗全面管治权。
近年来,香港社会有些人鼓吹香港有所谓“固有权力”、“自主权力”等,否认或抗拒中央对香港的全面管治权,香港特别行政区国家安全风险日渐凸显。特别是在2019年出现的“修例风波”中,“港独”、暴力恐怖等违法活动大量出现,一些外国和境外势力也公然肆意插手香港事务,给国家主权、安全带来严重危害,必须坚决依法打击。邓小平同志早在20世纪80年代就指出:“切不要以为香港的事情全由香港人来管,中央一点都不管,就万事大吉了。这是不行的,这种想法不实际。”习近平总书记强调:“任何危害国家主权安全、挑战中央权力和香港特别行政区基本法权威、利用香港对内地进行渗透破坏的活动,都是对底线的触碰,都是绝不能允许的。”面对香港基本法第23条本地立法迟迟没有完成、香港特别行政区在维护国家安全方面处于世所罕见的“不设防”状况,中央果断出手,十三届全国人大三次会议于2020年5月28日通过了《全国人民代表大会关于建立健全香港特别行政区维护国家安全的法律制度和执行机制的决定》,十三届全国人大常委会第二十次会议于6月30日通过了香港国安法,为香港特区行政、立法和司法机关依法防范、制止和惩治危害国家安全的行为和活动提供了有力制度保障,筑牢了在香港特别行政区防控国家安全风险的制度屏障,成为维护香港稳定的“定海神针”。这再一次说明,维护和用好中央全面管治权是“一国两制”方针全面准确贯彻落实的根本保障。
落实中央对香港特别行政区、澳门特别行政区全面管治权,要始终依照宪法和基本法办事,依法行使宪法和基本法赋予中央的各项权力,完善中央对特别行政区行政长官和主要官员的任免制度和机制、全国人大常委会对基本法的解释制度等。健全特别行政区行政长官对中央政府负责的制度,支持行政长官和特别行政区政府依法施政。完善香港、澳门融入国家发展大局、同内地优势互补、协同发展机制,为自身发展拓展新空间,增添新动力,借力破解经济民生难题。加强对香港、澳门社会特别是公职人员和青少年的宪法和基本法教育、国情教育、中国历史和中华文化教育,增强香港、澳门同胞国家意识和爱国精神。坚决防范和遏制外部势力干预港澳事务和进行分裂、颠覆、渗透、破坏活动,确保香港、澳门长治久安。
中央行使对特别行政区的全面管治权,不仅体现了国家主权至上的原则,也符合香港、澳门同胞的根本利益。要全面准确贯彻“一国两制”、“港人治港”、“澳人治澳”、高度自治的方针,把维护中央对香港、澳门特别行政区全面管治权和保障特别行政区高度自治权有机结合起来,推动新时代“一国两制”实践在香港、澳门再谱新篇章,再创新辉煌!
90.如何理解只有构建人类命运共同体才是人间正道?
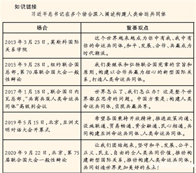
寥廓星空,璀璨河汉。宇宙只有一个地球,人类共享一个家园,各国同处一个世界。珍爱和呵护共有家园、实现人类的和平与发展,是自古以来人类社会的美好愿望。从我国古代的协和万邦、天下大同,到古希腊的奥林匹克精神……一个个对世界和平发展的美好构想在历史上留下了鲜明的印记。今天,世界正站在一个新的历史起点上。习近平总书记以深邃的历史眼光和博大的天下情怀,深入思考“建设一个什么样的世界、如何建设这个世界”等关乎人类前途命运的重大课题,提出了构建人类命运共同体的理念。构建人类命运共同体是习近平外交思想的重要内容,是当代中国对世界的重要思想和理论贡献,产生日益广泛而深远的国际影响,成为中国引领时代潮流和人类文明进步方向的鲜明旗帜。
人类命运共同体,顾名思义,就是每个民族、每个国家的前途命运都紧紧联系在一起,应该风雨同舟,荣辱与共,努力把我们生于斯、长于斯的这个星球建成一个和睦的大家庭,把世界各国人民对美好生活的向往变成现实。构建人类命运共同体,就是要坚持对话协商,建设一个持久和平的世界;坚持共建共享,建设一个普遍安全的世界;坚持合作共赢,建设一个共同繁荣的世界;坚持交流互鉴,建设一个开放包容的世界;坚持绿色低碳,建设一个清洁美丽的世界。建设这样的美好世界,反映了人类社会的共同价值追求,汇聚了世界各国人民对和平、发展、繁荣向往的最大公约数。
构建人类命运共同体是顺应世界历史发展趋势的必然要求。历史总是按照自己的规律向前发展,没有任何力量能够阻挡历史前进的车轮。马克思恩格斯早在《德意志意识形态》中就指出:“各个相互影响的活动范围在这个发展进程中越是扩大,各民族的原始封闭状态由于日益完善的生产方式、交往以及因交往而自然形成的不同民族之间的分工消灭得越是彻底,历史也就越是成为世界历史。”历史和现实日益证明这个预言的科学价值。当今时代,经济全球化大潮滚滚向前,新一轮科技革命和产业变革深入发展,全球治理体系深刻重塑,国际格局加速演变,和平发展大势不可逆转。人类交往的世界性比过去任何时候都更深入、更广泛,各国相互联系和彼此依存比过去任何时候都更频繁、更紧密,和平、发展、合作、共赢已成为时代潮流。世界退不回彼此封闭孤立的状态,更不可能被人为割裂。一体化的世界就在那儿,谁拒绝这个世界,这个世界也会拒绝他。世界各国只有顺应历史大势,推动构建人类命运共同体,才能实现共同发展、共享繁荣。
构建人类命运共同体是应对全球性问题的必由之路。当今世界正经历百年未有之大变局,国际环境日趋复杂,不稳定性不确定性明显增加,世界经济低迷,发展鸿沟日益突出,地区冲突频繁发生,单边主义、保护主义、霸凌行径明显上升,恐怖主义、难民危机、生物安全、气候变化、重大传染病等全球性挑战此起彼伏,特别是新冠肺炎疫情加速了国际格局调整,传统安全和非传统安全威胁层出不穷,人类面临严峻挑战。习近平总书记指出:“任何国家都不能从别国的困难中谋取利益,从他国的动荡中收获稳定。如果以邻为壑、隔岸观火,别国的威胁迟早会变成自己的挑战。”世界各国只有通力合作,携手构建人类命运共同体,才能有效应对各种风险挑战,维护人类共同家园,建设更加美好的世界。
构建人类命运共同体是经过实践证明的正确选择。习近平总书记指出:“事要去做才能成就事业,路要去走才能开辟通途。”为了推动构建人类命运共同体,我们锲而不舍、驰而不息地进行努力。比如,实施共建“一带一路”倡议,发起创立亚洲基础设施投资银行,设立丝路基金,举办“一带一路”国际合作高峰论坛、中国共产党与世界政党高层对话会、二十国集团领导人杭州峰会、中国国际进口博览会、亚洲文明对话大会等。特别是在应对新冠肺炎疫情过程中,中国同世界各国携手合作、共克时艰,以实际行动帮助挽救了全球成千上万人的生命,彰显了中国推动构建人类命运共同体的真诚愿望和大国担当。构建人类命运共同体已被多次写入联合国文件,国际社会高度评价中国推动构建人类命运共同体的实践,普遍认为构建人类命运共同体完全符合联合国宪章的基本原则,是对全球治理的重要贡献。正如第71届联合国大会主席彼得·汤姆森所说,构建人类命运共同体“是人类在这个星球上的唯一未来”。
世界好,中国才能好;中国好,世界才更好。中国共产党是为中国人民谋幸福的党,也是为人类进步事业而奋斗的党。我们将一如既往为世界和平安宁作贡献,一如既往为世界共同发展作贡献,一如既往为世界文明交流互鉴作贡献。世界命运握在各国人民手中,人类前途系于各国人民的抉择。中国人民愿同世界各国人民一起,在构建人类命运共同体这条人间正道上携手前行,共同创造更加繁荣美好的世界!
来源:《人民日报》(2021年09月17日第 05 版)
